Benutzer-Werkzeuge

Webseiten-Werkzeuge


Seitenleiste

de:symtune:symtune_documents

Symmetrischer (und unsymmetrischer) ferngesteuerter und bezahlbarer Kilowatt KW-Antennentuner

Bauunterlagen:

Controller Platine:

Schaltplan Controler: ctrl_sch.png

Controller: Position von 2 Drahtbrücken: ctrl_bruecken.png (nur bei älteren Platinen)

Controller: Bestückungsplan mit Layout : ctrl_brd.png
Controller: Bestückungsplan mit Nummern: ctrl_brd1.png

Controller: Stückliste

L/C Relaisplatine:

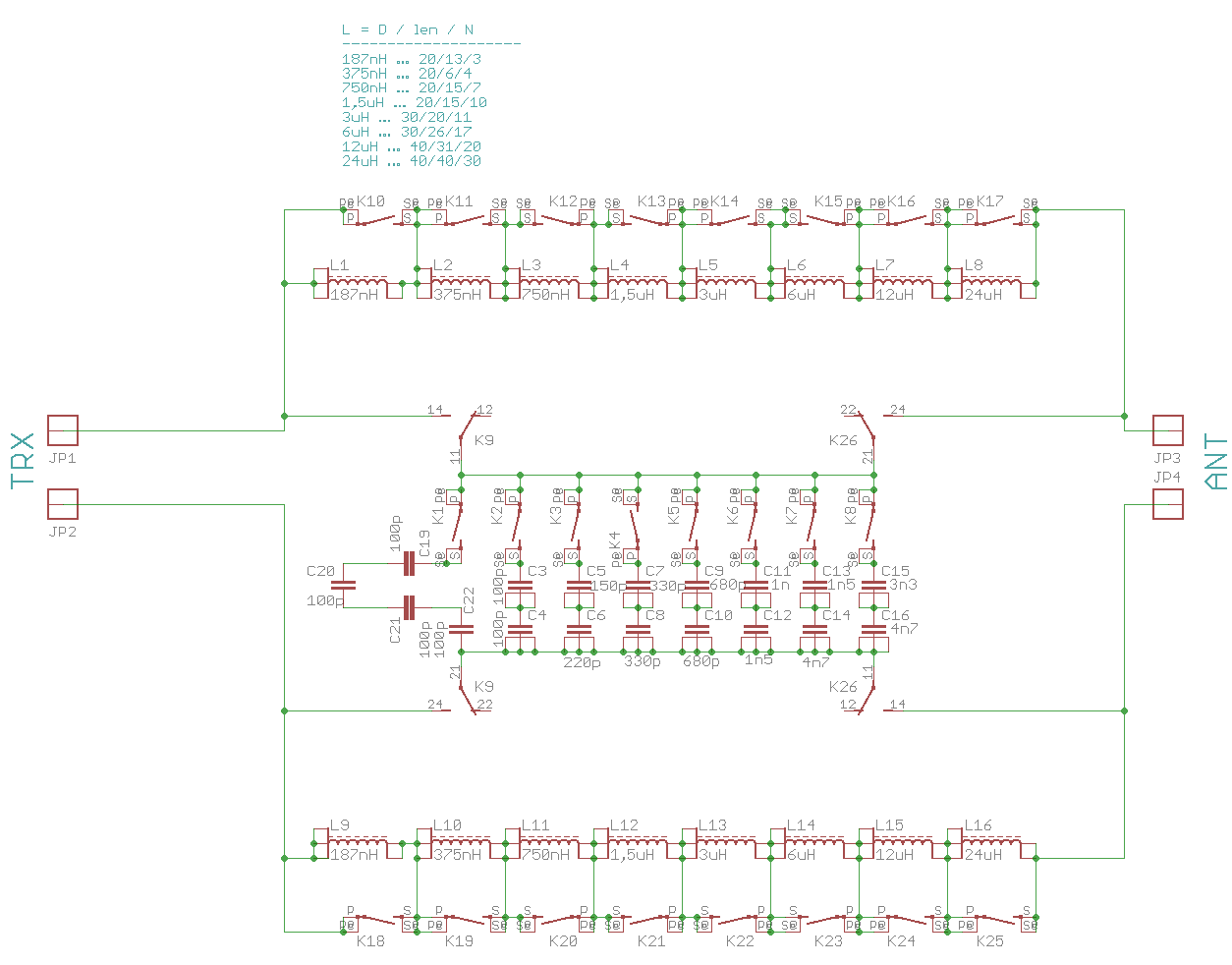
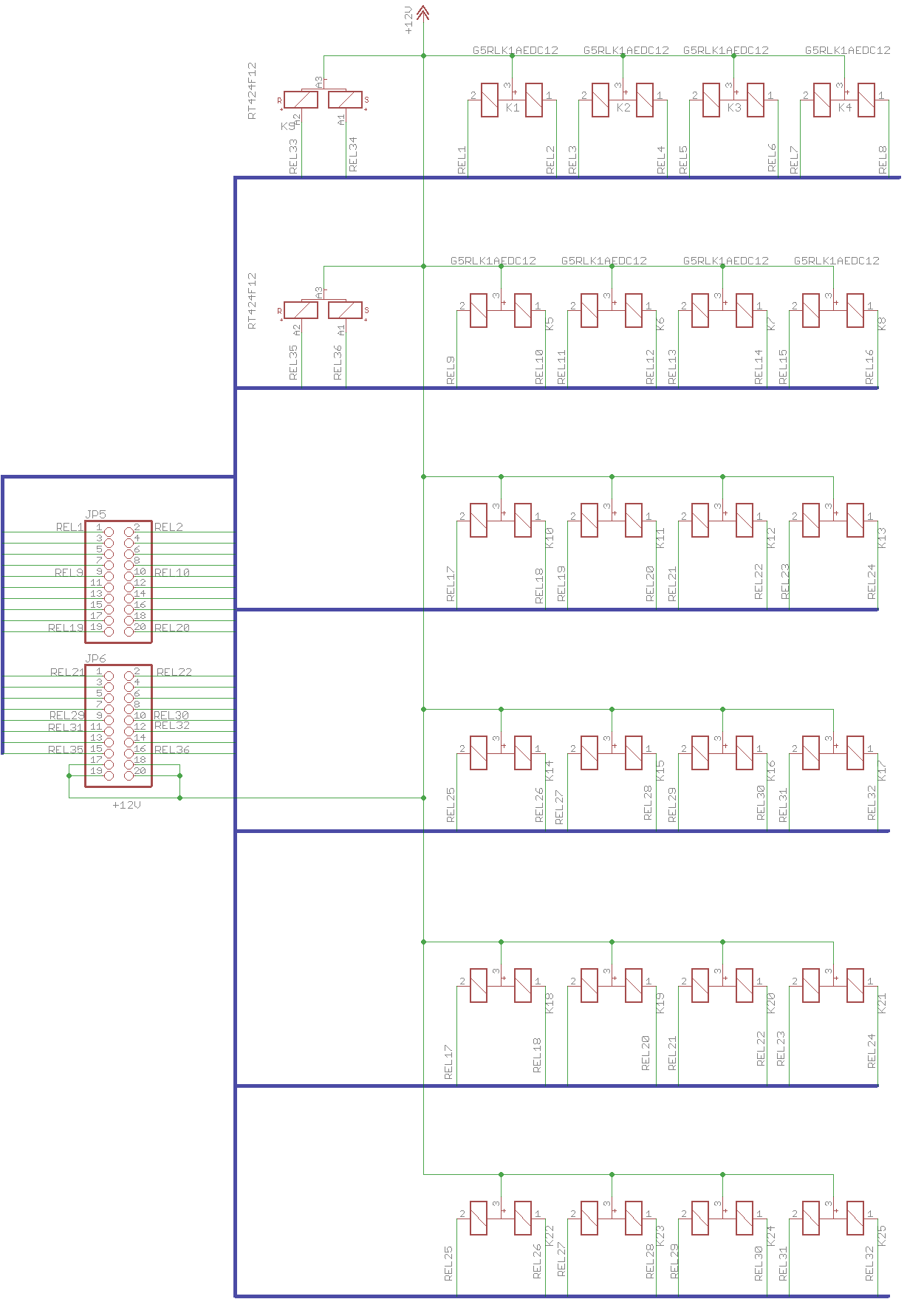
Schaltplan LC/Relaisplatine: LC Teil: lc_sch.png

Schaltplan LC/Relaisplatine: Relais Teil: lc_relais.png

LC/Relaisplatine: Bestückungsplan mit Layout : lc_brd.png
LC/Relaisplatine: Bestückungsplan mit Nummern: lc_brd1.png

LC/Relaisplatine: Stückliste

Software:

Diese Website verwendet Cookies. Durch die Nutzung der Website stimmen Sie dem Speichern von Cookies auf Ihrem Computer zu. Außerdem bestätigen Sie, dass Sie unsere Datenschutzbestimmungen gelesen und verstanden haben. Wenn Sie nicht einverstanden sind, verlassen Sie die Website.Weitere Information
de/symtune/symtune_documents.txt · Zuletzt geändert: 2021/03/13 00:55 von kurt

Seiten-Werkzeuge