Table of Contents

Power / SWR precision measuring coupler

0,4 ... 70 MHz

100mW ... 2kW

This second version of a Sontheimer/Frederik coupler was developed as part of our 1kW LDMOS-PA project. The focus of this coupler is a wide power range and a wide frequency range. Measurements of 1mW were omitted, but the coupler is optimized up to more than2kW, so it is well equipped for power amplifiers.

Very important was also the simple construction. The annoying mechanical work for the production of tinplate housings had to be omitted absolutely.

Technical data of this shortwave power/SWR coupler:

the circuit of the first version turned out to be optimal, therefore it was taken over unchanged. The main changes were the mechanical construction and the dimensioning of the toroidal cores. Due to a specially calculated circuit board layout, a good adaptation could be achieved even without a housing.

The directivity and thus the resolution of the SWR measurement is so accurate that even the influence of adapter plugs (PL-N etc) can be measured clearly. Also the quality of coax cables can be measured. Of course, this requires a precise dummy load (with exactly 50 ohms).

toroidal cores, size:

this coupler uses 2 toroidal cores and is therefore alignment free.

Ringcore-1: this sits directly above the connection transceiver ↔ antenna. This line is passed through the core once (so means 1 turn). This core measures the current which flows from the transceiver to the antenna. In this core almost no power is converted. A tiny amount of power is coupled in through one turn and coupled out through the 24 secondary turns. Since no power is converted, this core can remain very small. We have chosen the FT50-43 from Amidon.

Ring core-2: this is connected with its 24 turns directly to the antenna output of the coupler. Depending on inductance and transmitting power a considerable current flows here which leads to a heating of this toroid due to copper and iron losses. Since the coupler should work up to 2 kW, 2 pieces of Amidon FT82-43 are glued on top of each other and wound together.

For the symmetry of the coupler only the number of turns is important (here it is 24 Wdg. each) the core size has no influence, so you can work with one FT50 and two FT82.

toroidal cores, material:

To cover such a wide range from 0.4 MHz to 60 MHz is always a compromise. There is simply no toroid that has consistent characteristics over this range.

We tested countless cores and finally decided on the Amidon Material 43. This has only a slight drop at 400 kHz, a little more drop at 52 MHz, but offers an excellent straight frequency response in the interesting range from 160m to 10m.

If you are mainly interested in the lower bands, you can use material 77, which goes well from 0.1 MHz to 21 MHz, above that it breaks in.

The 6m band takes a special position. One could still get a little more out with the material 61, however, on 50 MHz the mechanical construction already has an extreme effect. The approach of the hand to the toroidal cores already influences the measurement. Nevertheless, with material 43, we still have measurement accuracies for SWR that are better than most commercial SWR meters.

Number of turns:

basically you should use as many turns as possible, for 2 reasons: first, the precision of the coupler increases with the number of turns and second, we need as high an inductance as possible for toroid-2 so that its current drops and it gets less hot.

However, the other side of the coin is that as the number of turns increases, the upper cutoff frequency of the coupler decreases. There are also resonances between the toroidal inductance and the parasitic capacitances of the structure, which are in the range between 30 and 100 MHz. If one makes too many turns, this resonance comes down and disturbs the measurement in the 6m band. In many tests it has been found that 24 turns work optimally.

Measuring amplifier:

the very proven Analog Devices AD8307 is used. The achievable measuring range of less than 10mW up to more than 2kW is unbeatable. Unfortunately this IC is very expensive and is traded between 10 and 13 Eur per piece. Since I don't trust the Far East fakes, we bought a large quantity in a collective order for a quite good price, so you can get these ICs HERE quite cheap.

Circuitry of the toroidal cores:

on top is toroid-1 directly between transmitter and antenna, it measures the current through the antenna cable. The bottom core is toroid-2, it measures the voltage at the antenna connector.

Together with the 50 Ohm resistors they form the measuring bridge. The AD8307 is connected to the two output lines.

There are 56 Ohm resistors inserted. Together with the input resistance of the AD8307 circuit, the required 50 ohms are obtained. An adjustment to 50 ohms would be possible, but in practice it is not feasible because the accuracy of the usual measuring instruments is not sufficient for this. A directivity of better than 30dB can always be achieved without any adjustment and thus a SWR resolution of a few hundredths !

Winding scheme in detail:

there is nothing more confusing than the correct winding scheme. But it has to be right. The layout is set to this winding scheme, if you do it wrong then you quickly lose 10dB of directivity.

To keep the overview, here is a photo series with detail shots. This is just to show in which direction the cores are wound. If you look closely, you can see that the FT50 and FT82 cores have opposite winding directions.

Number of windings: 24 (for both cores)

Wire:

The FT50-43 is wound with CuL 0,63mm diameter (any wire between 0,35 and 0,65mm can be used)

The two FT82-43 glued together are wound with CuL 1.0mm diameter (any wire between 0.60 and 1.2mm can be used)

In the pictures the FT82-43 pair is wound with Teflon wire 0,34qmm (1mm outer diameter). This is easier than using CuL wire, because there is no danger to scratch the varnish of the wire (available here).

first the small FT50-43:

then the scheme for the pair FT82-43:

of course a FT82-43 double pack is wound, here for a better overview the winding scheme on a single core.

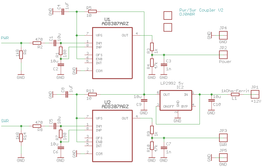
AD8307 Measurement circuit:

the 1.8kOhm resistor is in parallel with the 56 Ohm resistor (schematic above), together with R8 and the input resistor of the AD8307 you get 50 Ohm.

At the solder terminals JP2 and JP3 a voltage is output which corresponds to the forward and reverse power. This voltage is in the range of 0.5 to 2 volts and therefore fits to the different display boards.

Board and assembly diagram:

the two cutouts are used to hold the toroidal cores.

Assembly instructions:

this is how the assembled board looks like, still without toroidal cores:

Preparation of the toroidal cores:

24 turns of CuL (approx.) DM 0.35 mm are wound on the FT50-43. You can use wire diameters from 0.3 to 0.65mm.

Two FT82-43 are glued together and then wound with 24 turns of CuL (approx.) DM 0.63 mm, wire diameters from 0.6 to 1.0 mm fit here.

For better shielding (only with this the coupler can be used on 6m and 4m) the wires through the toroidal cores must be made of coaxial cable. To avoid short-circuiting the voltage to be measured, the shield of this coaxial cable must be connected to ground on one side only.

Prepare the following small pieces of cable:

On the left, the cable is cut flush to the inner conductor. On the right side 1mm of the shield is left, here the ground is connected.

This is how the RG-142 (alternatively RG-316) cable piece looks like:

and here it is pushed through the FT50-43:

and the RG-213 (alternatively Aircell-7) cable piece:

Detail photos of the installation of the cores and their connection:

at the end of this post there are several detail photos. Please connect the cores exactly according to them.

Checking the coupler:

this coupler does not need any adjustment, because the measurement is done by the AD8307 which are very accurate. Of course the coupler has a certain division ratio which is given by the selected resistors. This ratio as well as always existing component tolerances are performed by the display boards by software.

What we still do to test the board is to measure the directivity because we want to be better than 30dB:

For this we connect

  1. a 12V power supply
  2. a voltmeter to the output FWD
  3. a voltmeter to the output REV
  4. a KW radio to the TRX connector
  5. a 50 Ohm dummyload as accurate as possible to the ANT connector

the requirements for the dummy load are high, it should be in the range of 49.5 to 50.5 ohms. Mostly dummyloads are not that accurate so we will measure a worse directivity than the coupler actually offers. If you want to know exactly, you have to measure 50 Ohm resistors precisely and also know the accuracy of the ohmmeter.

To measure the directivity we proceed like this:

  1. Set radio to 7MHz and transmit at 5 watts in FM (continuous carrier).
  2. Measure the voltage at FWD (in millivolts).
  3. Set radio to 7MHz and transmit at 100 watts in FM (continuous carrier).
  4. Measure the voltage at FWD (in millivolts).
  5. Measure the voltage at REV (in millivolts).

Once you have measured the three voltages, enter them into this Excel sheet and you can read the directivity. Yellow lines are to be entered, the others are calculated.

We use 7 MHz because KW dummy loads become more and more inaccurate at higher frequencies. If you use a 50 Ohm RF resistor you are better off, but measure the accuracy here too. Furthermore, the dummy load must be connected short, with a good coaxial cable and no adapter plugs may be used because all this makes the directional sharpness look worse than it is.

Note on the measurement setup:

If you want to determine the directivity of a coupler exactly, you have to meet the following requirements:

Detailed images: